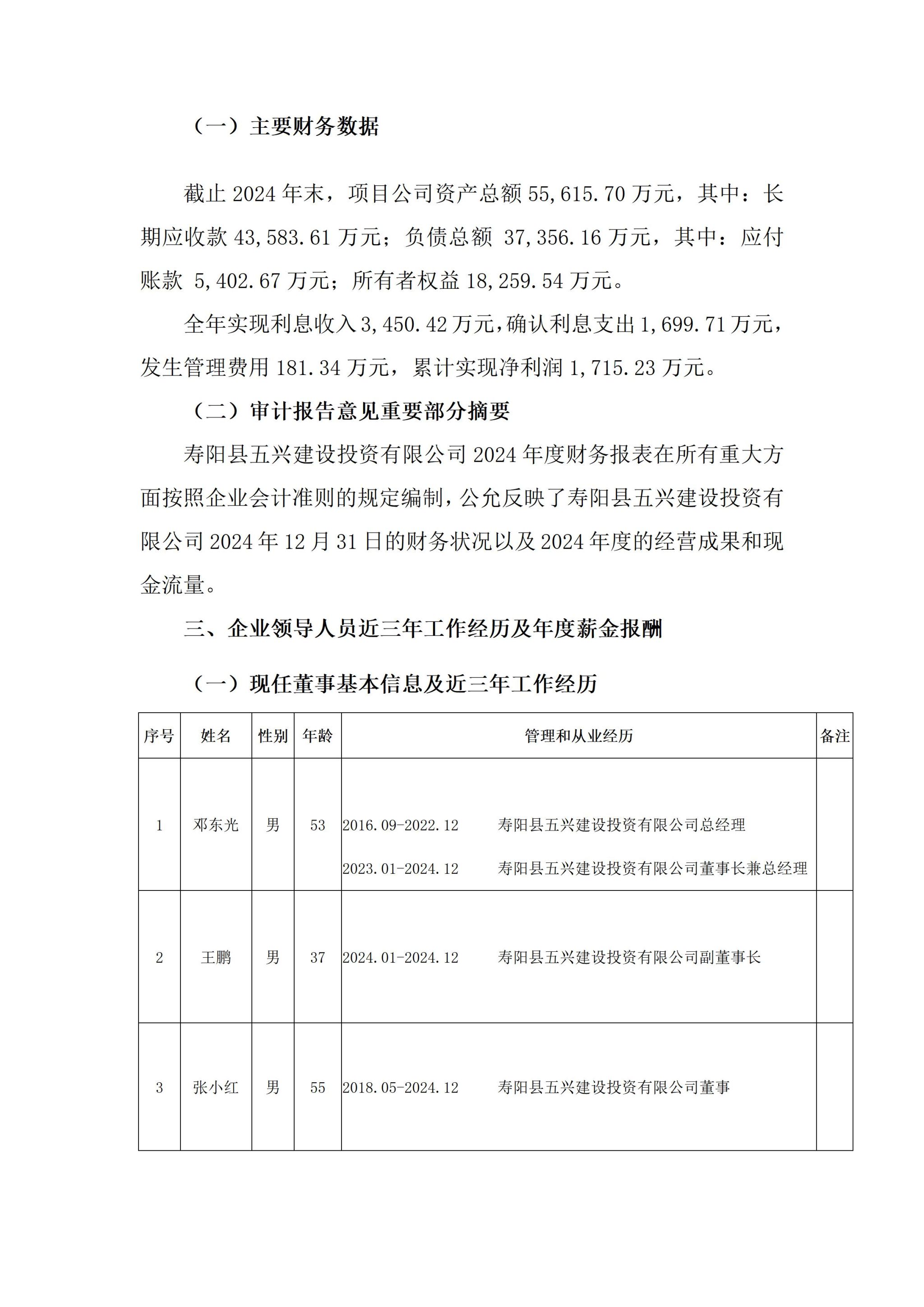
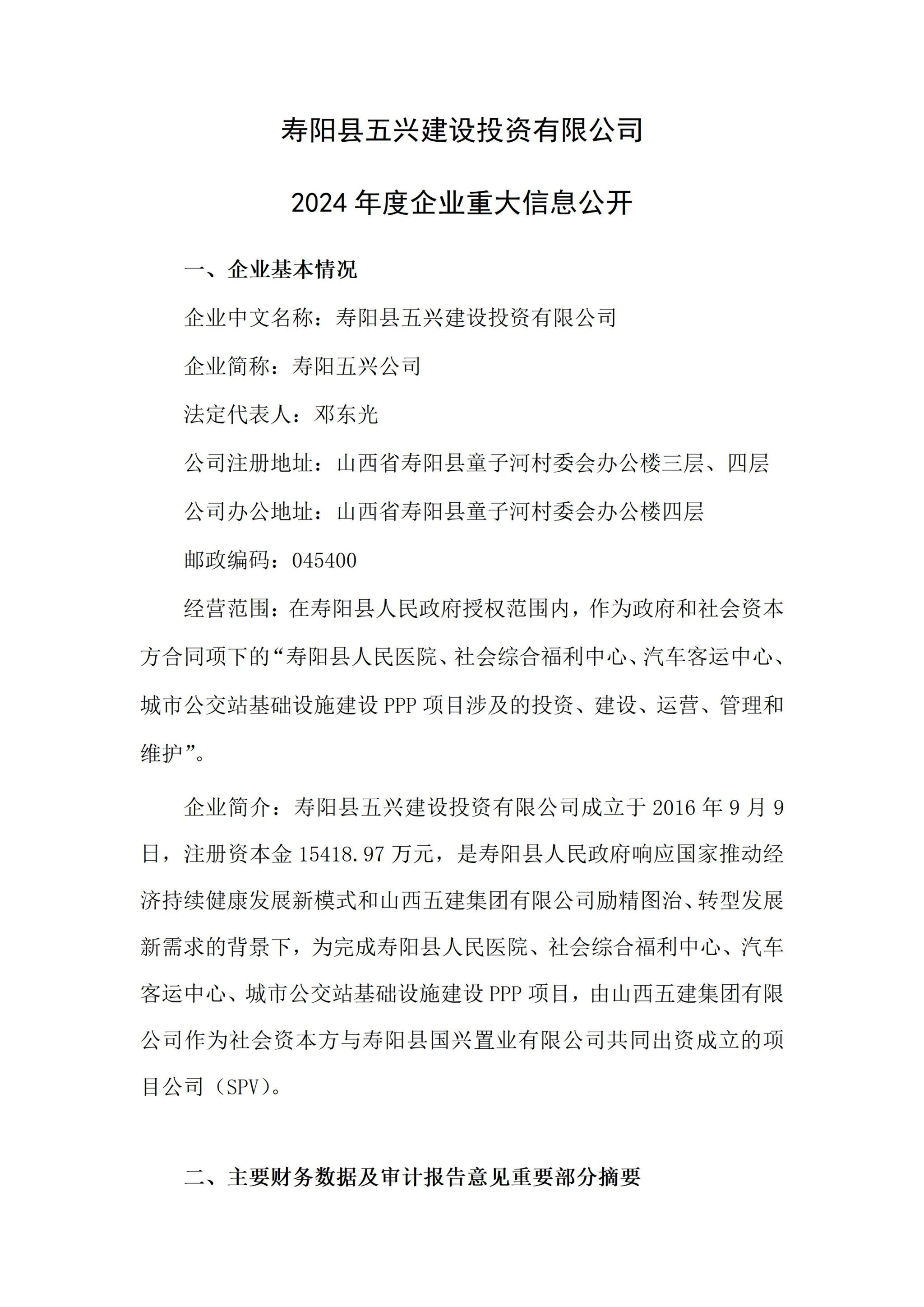
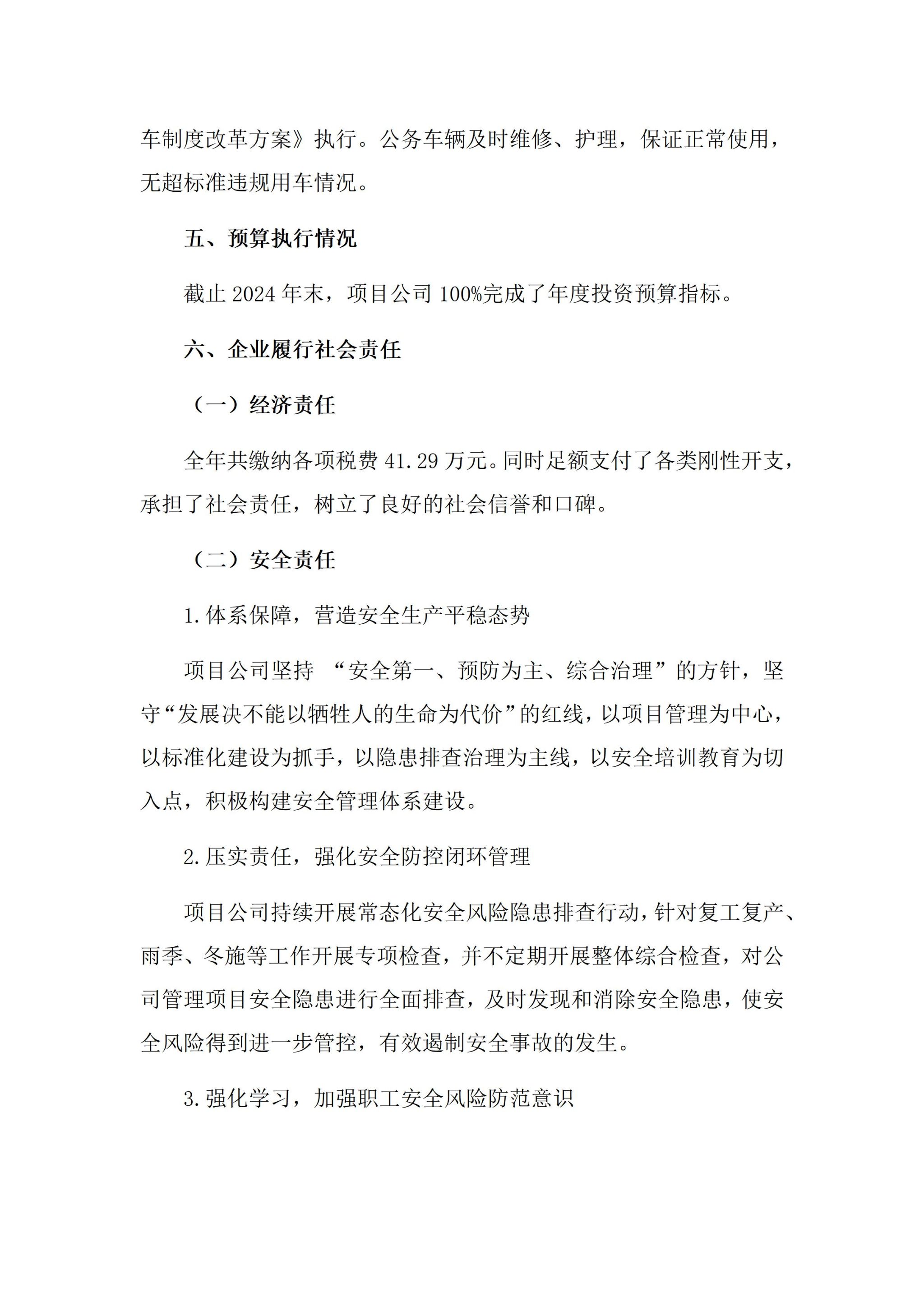
FUN88乐天使官网入口

寿阳县五兴建设投资有限公司2024年度企业重大信息果真

泉源:
宣布时间:2025-06-30
浏览:


网站地图